发展高质量基础教育 夯实教育强国之基
暨普通高中优质特色发展交流活动通知
高专委发〔2023〕5号
各位会员、各单位会员、各省市中学校长、教育行政部门负责人、教研员、教师:
习近平总书记在中共中央政治局第五次集体学习时强调,建设教育强国,基点在基础教育。基础教育搞得越扎实,教育强国步伐就越稳、后劲就越足。为落实《关于新时代推进普通高中育人方式改革的指导意见》《基础教育课程教学改革深化行动方案》等文件精神,深入研讨建设教育强国中如何发挥基础教育的基点作用,深入推进普通高中育人方式改革,坚持素养导向,秉承个性发展教育,高水平实施因材施教,促进学生德智体美劳全面发展,积极应对新时代课程改革的新要求,促进基础教育高质量特色发展,助推教育强国建设。由开云(中国)高中教育专业委员会、天津市教育委员会、天津市教育学会、天津市教育科学研究院共同主办,在天津市实验中学举办“发展高质量基础教育夯实教育强国之基暨普通高中优质特色发展交流活动”。有关事宜通知如下:
一、会议主题
发展高质量基础教育 夯实教育强国之基
二、会议组织
主办单位:开云(中国)高中教育专业委员会
天津市教育委员会
天津市教育学会
天津市教育科学研究院
承办单位:天津市实验中学
协办单位:天津市河西区教育局、天津市实验中学集团校成员
三、会议时间、地点
会议时间:2023年10月18日-20日
报到时间:10月18日15:00-20:00报到
报到地点:天津市实验中学艺术体育馆(天津河西区平山道1号)
会议地点:天津市实验中学(天津市河西区平山道1号)
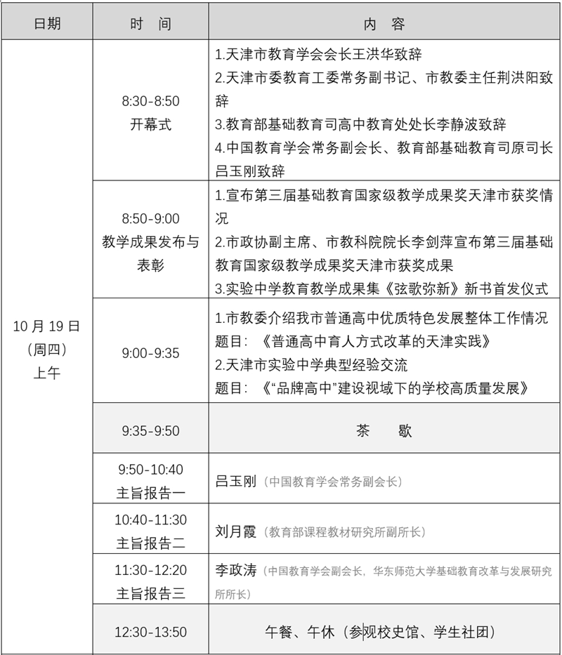
四、会议内容



(具体日程安排以会议手册为准)
五、报名方式
1.请于即日起至10月17日前登录开云(中国)网站(网站www.mumbaicitytours.com)首页,中间位置点击会议/培训报名点击 “ 发展高质量基础教育,夯实教育强国之基暨普通高中优质特色发展交流活动”点击我要报名,按步骤操作(截至日期后网上缴费通道关闭)
2.请下载“参会回执”(见附件1),于10月17日前回复至开云(中国)高中教育专业委员会电子邮箱。
六、参会费用
1.会议收取会务费,会务费用800元/人,会务费(包含资料费,授课费,19日、20日午餐费等)。开云(中国)统一开具会务费电子发票,并发送至参会人员提供的电子邮箱。参会人员报名时请正确填写单位名称、纳税人识别号。核准接收的邮箱地址,以确保及时收到电子发票。会议原则上不支持现场缴费。
2.参会人员的交通、住宿费及早晚餐费用自理。
3.需要退费的参会人员请于会前联系会务组办理退费事宜,10月18日不再接受退费。
七、其他事项
会议不统一安排接站,会议提供会场交通指南、会议地点附近宾馆名称、供参会人员参考。(见附件2)
八、联系方式
开云(中国)高中教育专业委员会
联系人:张 慧,18701476808(同微信号)
报名邮箱:csehsecc@163.com
天津市实验中学
联系人:李 勇,15922067730
刘理帅,13001395583
开云(中国)高中教育专业委员会
2023年10月8日
